我国是世界最大的纺织生产国、消费国和出口国,是当代中国国民经济中一个庞大的、最稳定的支柱产业部门。纺织行业不仅涉及服装、布料的生产、加工,还涉及农产品棉花的收购以及最终的出口等,产业链条绵长。一直以来,国家实施了一系列税收政策鼓励、支持纺织业发展。本文将梳理纺织行业的税收优惠政策,辅之解读,以飨读者。
一、纺织行业的历史与发展现状
纺织工业,中国最大的传统产业,是当代中国国民经济中一个庞大的、最稳定的支柱产业部门。
中国的纺织业拥有辉煌的手工纺织业历史传承。早在汉代,中原地区发达的桑麻生产和手工丝织业,以及由此衍生的东西方经济、技术、文化交流的“丝绸之路”,就已承载着中华古文明,以精湛的技术和规模化的商品生产方式,引领中亚、西亚、南欧、西欧和东南亚、南亚许多国家,先后开辟出蚕桑事业和丝织业。
近代机器纺织业在中国的产生、发展,受制于国家百年积贫积弱,迟后于西方发达国家整整一个世纪。但改革开放后,在党和国家高度重视下,急起直追并在若干年后在世界范围后来居上。进入21世纪以来,随着经济全球化和中国加入世贸组织,中国纺织工业在世界市场上所占份额进一步上升。2000-2015年间,以欧美发达国家为主要市场,年出口额由530亿美元(全球占比15%)发展到2911.5亿美元(全球占比37%左右)。相应地,纺织工业的贸易顺差,由2000年的391.5亿美元(同年全国进出口贸易总顺差241亿美元),上升到2015年的2646亿美元(同年全国进出口贸易总顺差5945亿美元)。纺织工业在国家平衡国际收支、增加外汇储备中的重大作用愈发明显。
二、纺织企业税收优惠政策有哪些
纺织企业可以享受到的税收优惠较多,其中部分是针对原材料农产品的,部分是小微企业普惠性优惠的,部分是地区优惠的,还有少量针对特定从业人群的。总体而言,纺织企业税收优惠政策颇多,下表将简要梳理。
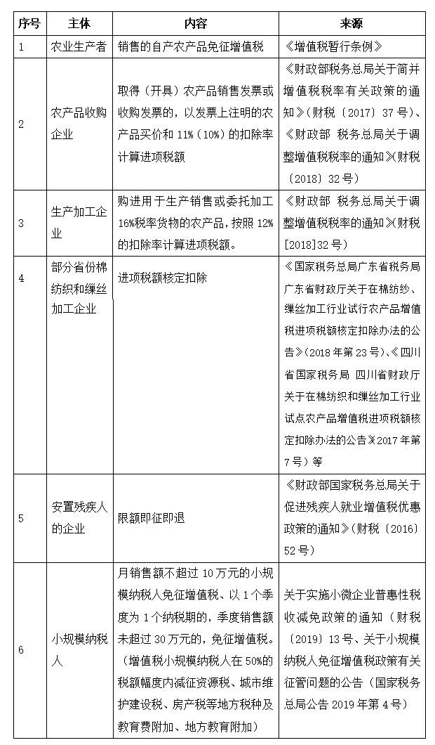
(一)增值税

(二)企业所得税

(三)地方税收优惠
纺织行业税收优惠政策主要集中于新疆维吾尔自治区。新疆是我国最主要的棉花生产基地,2018年新疆棉花产量达511.1万吨,占全国的83.8%。
自治区政府出台多项政策措施以扶持棉花生产以及纺织服装加工生产,包括:(1)设立纺织服装产业发展专项资金;(2)实施税收特殊优惠政策;(3)实施低电价优惠政策;(4)实施纺织品服装运费补贴政策;(5)实施使用新疆棉花补贴政策;(6)实施企业员工培训补贴政策;(7)实施企业社保补贴政策等待。其中,新疆维吾尔自治区人民政府《关于加快自治区纺织业发展有关财税政策的通知》(新政发〔2010〕99号)、关于印发《自治区加快纺织业发展有关财税政策实施办法》的通知(新财法税〔2011〕7号)等一系列地方文件对地方税收优惠作出了详细规定。
三、行业解读
目前,纺织行业成本过高问题依然突出,这既包括生产成本,也包括税收成本。
生产成本中国内电价高是一个重要原因,在装备自动化、数字化、智能化水不断提升,用电大量替代用工的情况下,高电价问题更加凸显。就此,行业内不断呼吁政府持续推进能源体制机制改革,打破能源产业体系的垄断体制,推进能源产业市场化改革,建立能源价格市场形成机制,发挥市场配置资源的决定性作用,逐步降低企业能源成本,尤其是推动直接降低企业用电价格,缓解成本压力。
税收成本方面,尽管税收优惠政策不少,但是能够真正享受到的却不多。例如,普惠性减税优惠政策的目标是小微企业,已经具有一定规模的企业不能享受;新疆地区优惠政策虽然给力,但是大型企业仍然集中于东南沿海地区,其中出口贸易企业不在少数。此外,《环境保护税法》正式施行,确立了“治污减排受益、超标排污受损”的市场规则,环境保护税对于纺织行业的影响也不小,特别是印染,用水、用电巨大,相应的环境保护税也加重了行业税负。
在此情况下,行业不断呼吁政府持续推进税费体制机制改革。首先,进一步推进中国税收制度改革,用政府收入的“减法”,换企业效益的“加法”、市场活力的“乘法”。其次,推进税制结构改革和税率优化,逐步降低以制造业为主的各类实体经济的增值税税率,进一步缓解企业税负压力。最后,出台果多税收优惠政策,实施精准降税措施,适度扩大税收优惠政策覆盖面,对就业贡献能力强的纺织行业采取差异化的税收举措,加大对中小微企业减税力度,狠抓政策落实,让政策落到实处,让企业享受实惠。
可喜的是,李克强总理已经表态,4月1号要降增值税!降出两万亿的减税红利!相信纺织行业即将迎来新的春天!